桂医教〔2024〕55号
为进一步提高我校医学人才培养质量,提升我校毕业生的岗位竞争力和胜任力,学校决定以岗位胜任力为导向并参照相关要求,对我校临床医学等医学专业实行贯穿医学教育全程的两阶段综合考试(笔试),以提高学生自主学习能力和创新思维能力,具体要求如下:
一、实施对象
临床医学(含全科)、儿科学、医学影像学、口腔医学等医学类专业本科学生。
二、考务组织与命题
所有专业综合考试均由教务处统一负责组织安排,其他各二级院系、实习单位配合实施。
试题命制原则上全部使用学校题库系统进行抽题,对于题库没有完善的专业,可采取试题库抽题和自命题相结合的方式进行。
三、考试科目
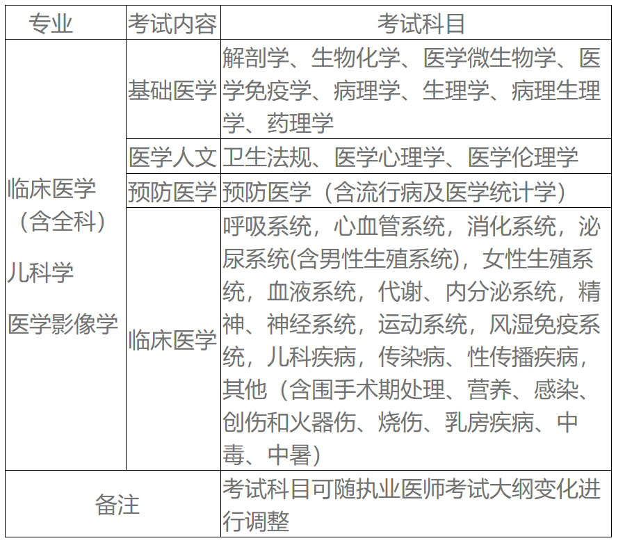
(一)临床医学(含全科)、儿科学、医学影像学专业

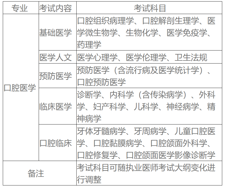
(二)口腔医学专业

四、考试时间及内容设置
综合考试整体分两个阶段进行:
第一阶段:本科全程教学的第5学期、第7学期和第8学期各组织一次考试,共3次。考试内容根据课程进度进行设置,原则上为已修课程。第8学期的考试,临床医学(含全科)、儿科学、医学影像学专业由全国临床医学专业(本科)水平测试代替。
第二阶段:进入实习阶段至毕业前的9、11、3、6月各组织一次考试,共4次,占总成绩的80%。考试需集中进行,具体详见考试要求。第8、10、12、2、4月各组织一次平时作业,共5次,占总成绩的20%。考试内容原则为全部已修课程,具体详见当年考试通知。
考试题型与题量:
考试题型全部为选择题,主要包括A1、A2、A3、A4、B1型题,除第8学期的考试外其余每次考试题量为150道试题,考试时长为120分钟;第8学期的考试,题量为300道试题,满分300分,考试时长为210分钟。
五、成绩积分要求
第一阶段:本科全程教学的第5学期、第7学期和第8学期末组织3次考试。考试成绩以积分制计算,每次考试答对1题积1分,积够360分为合格。成绩不合格,可跟下一届学生进行考试,每多参加一次考试,合格总积分要求提高50分,最高至510分,不再累加。
第二阶段:进入实习阶段至毕业前共组织4次考试和5次平时作业,成绩以积分制计算,每次考试答对1题积1分,平时作业答对1题积0.2分,积够450分为合格。成绩不合格,可跟下一届学生进行考试,每多参加一次考试,合格总积分要求提高50分,最高至600分,不再累加。
六、考试要求
(一)有计算机机房条件的校区和实习单位实施计算机PC端网络考试,无机房条件可组织学生使用手机APP端进行考试。(考试时不允许进行切屏操作,切屏视为答题结束,自动交卷)。
(二)考试全程实施监控录像,并要求在签到签退表上进行签字确认(签到签退需在监控下进行)。
(三)所有学生均需到指定地点,按照《桂林医学院考试考场规则(修订)》要求集中考试,未按要求到指定地点进行集中考试或者未在签到签退表上签字(到场和退场均需要签字确认,缺少一项视为未签),考试成绩一律无效,如有违纪作弊情况,按《桂林医学院学生考试违规处理办法》处理。
七、成绩记载及毕业要求
两阶段综合考试成绩分别记载,最终成绩按照总积分按四级进行记载,成绩分别达到及格和及格以上方可毕业,否则不予毕业,具体如下:
第一阶段:优秀(551--600及以上)、良好(461--550)、及格(360--460)、不及格(360分以下)。
第二阶段:优秀(601--650及以上)、良好(551--600)、及格(450--550)、不及格(450分以下)。
以上的成绩记载只限于在正常考试次数范围之内的积分累计,超出正常考试次数,按成绩记录方式中的要求进行累加,达到要求即记为及格。
八、其它
所有涉及综合考试的课程,由课程承担学院组织教研室做好与每年执业医师考试大纲的对标工作,将平时课堂授课内容与执业医师考试大纲内容相结合。
本办法自公布之日起执行,原《桂林医学院医学类专业综合考试笔试实施办法(修订)》自本办法执行之日起废止,本办法由教务处负责解释。